Tayvanlı bir araştırma ekibi, saç dökülmesini önlemeye ve saç büyümesini yeniden başlatmaya yönelik çığır açan bir yöntem keşfettiklerini duyurdu. Bu gelişme, ileride etkili tedavi yöntemlerinin geliştirilmesinde temel oluşturabilir.
Araştırmanın Detayları
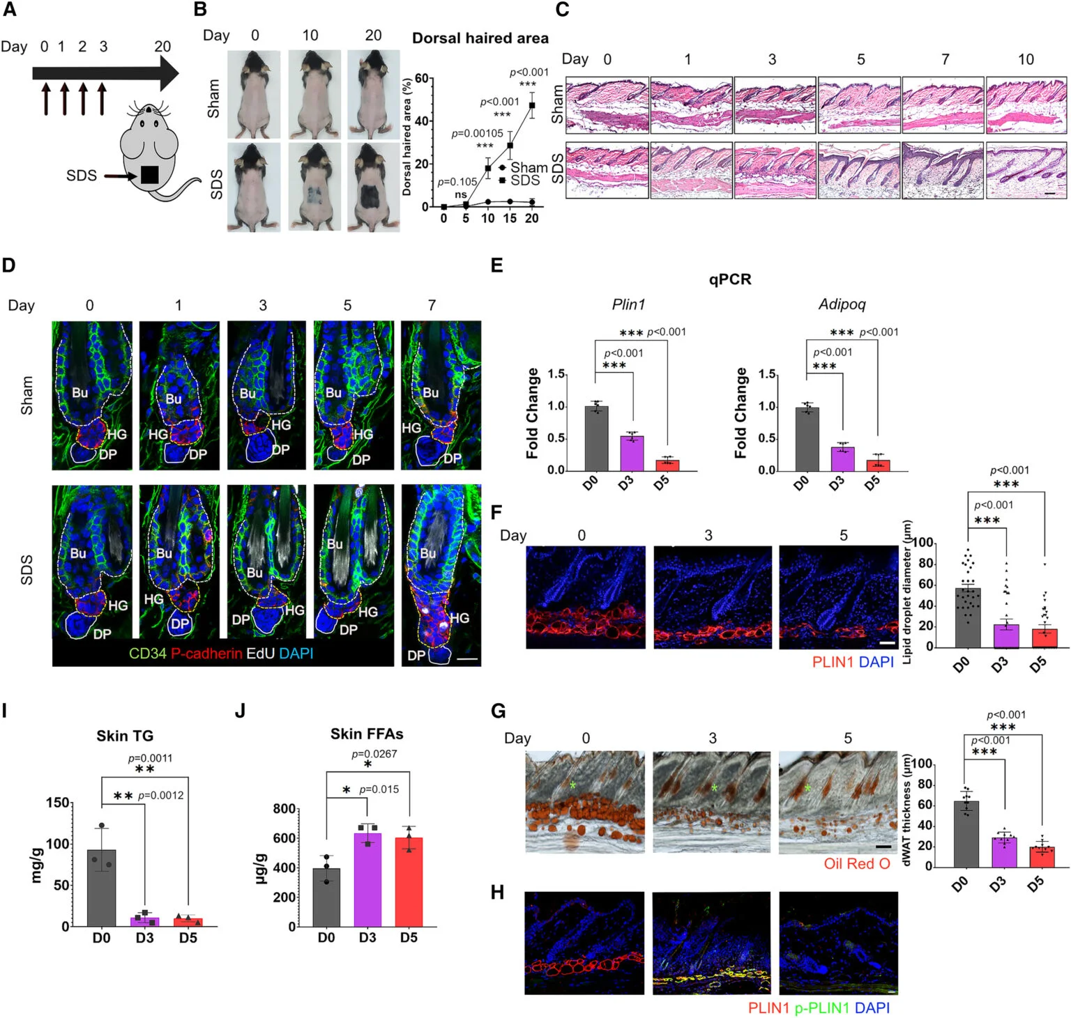
Cell Metabolism dergisinde yayımlanan çalışmada, ciltteki yağ hücrelerindeki lipoliz sürecinin aktive edilmesinin, sadece 20 gün içinde saçın yeniden uzamasını sağladığı gözlemlendi. Şu an için bu sonuçlar yalnızca laboratuvar fareleri üzerinde elde edilmiş olsa da bilim insanları büyük bir umut taşıyor.
Nasıl Çalışıyor?

Araştırmacılar, ciltteki yağ hücrelerinin parçalanmasının, saç foliküllerinin yenilenmesinden sorumlu epitel kök hücrelerini aktive ettiğini tespit etti. Bu süreç sonucunda deney farelerinde saçın aktif büyümesi üç hafta içinde geri döndü.
Bilim insanları, ciltteki yağ dokusunun saçın rejenerasyonunda kritik bir rol oynadığını vurguluyor. Çünkü bu doku, “uyuyan” kök hücreleri uyaran sinyal molekülleri üretiyor ve böylece saçın yeniden uzamasını tetikliyor.
İnsan Sağlığı İçin Potansiyel
Henüz çalışmalar hayvanlar üzerinde yürütülmüş olsa da araştırmacılar, bu keşfin insanlarda saç dökülmesini ve kellik sorununu tedavi edecek yeni terapötik yöntemlerin geliştirilmesinde büyük öneme sahip olabileceğini belirtiyor.
Klinik deneylerle sonuçlar doğrulanırsa, bu yöntem saç ekimi veya hormon tedavisi gibi geleneksel yöntemlere alternatif bir çözüm olarak öne çıkabilir.
